杨幂昨天去横店拍戏了,导演是杨幂的恩师李少红女士,客串《解放了》,同组演员还有周一围、钟汉良、钟楚曦等人。在探班现场,杨幂首次挑战旗袍装,还吐槽说旗袍开叉太高了。


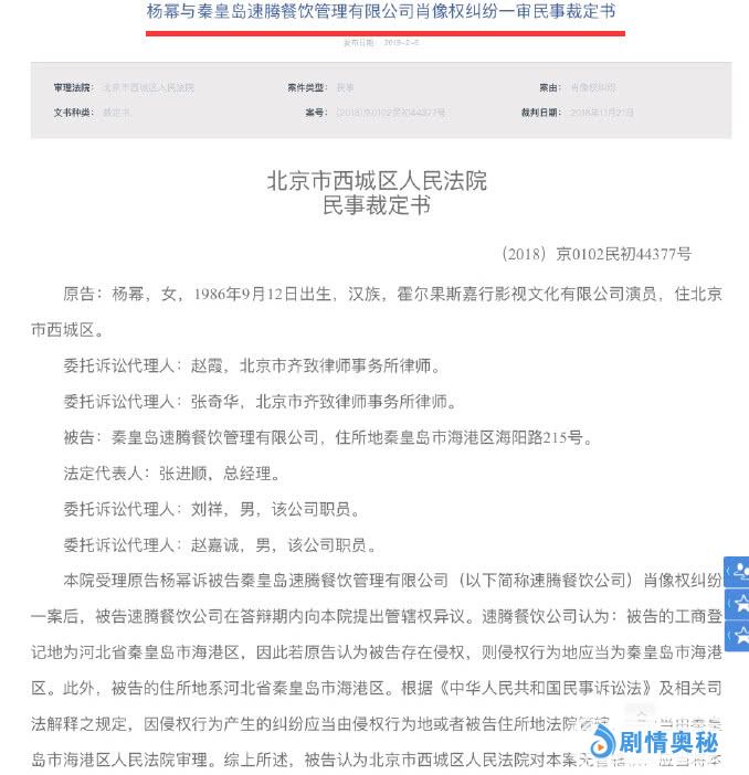
3月21号下午,有实名认证网友发布了杨幂肖像权官司最新结果,目前法院已经发布了民事裁定书。

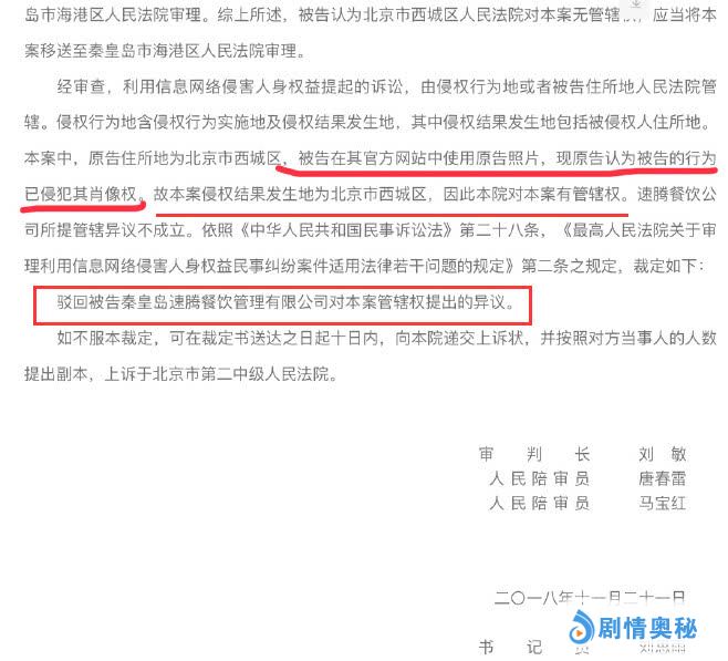
因为秦皇岛速腾餐饮管理有限公司未经过杨幂方同意,擅自使用杨幂照片和图片作为公司广告宣传,因此杨幂方面提出起诉。但是被告公司提出管辖权异议,北京西城区法院审理后,驳回被告对本案管辖权的异议。

近日,北京法院审判信息网发布官方通报,驳回上诉,维持原判,本裁定为终审裁定。要求被告公司立刻停止侵害杨幂肖像权行为,刊登道歉声明,并支付损害赔偿金。


网友留言:其实很多明星到期代言还挂着广告的……我看见好多了!希望能一直这样维权!驳回上诉维持原裁定,支持维权!那接下来处理一下公关和反黑吧!重点是不服法院裁定,提起上诉被驳回!不管是哪方面的,只要维权了就是好事!这种事情应该继续做下去,维权很重要。



















