4月4日下午,人在悉尼深陷性侵风波高云翔更新微博,他在微博中写道“首先跟大家道歉,过去的一年因为我的事给大家添了很多麻烦,我非常非常抱歉,让大家担心了。为了不占用更多公共资源,我之前一直没有发声,但就今天的新闻我必须要强调的是,唐德起诉的是我高云翔,被告人中没有董璇。所有事情皆因我而起,我也一直在积极配合处理,感谢大家关心,真的不希望我的亲人和无辜的人再受到牵连。”

高云翔之所以发这条微博,是因为4月4日早曝光的一条新闻,新闻指出法院发布有关唐德影视和高云翔的公告,公告里写明受理了浙江唐德影视股份有限公司诉高云翔、北京艺璇文化经纪有限公司演出合同纠纷一案,并向高云翔公告送达起诉状副本、证据材料、应诉通知书。并定于2019年7月12日上午9时30分开始证据交换,7月19日开庭审理。同时还显示该公告上传日期为3月29日,刊登日期为4月4日。

2018年3月29日,因涉嫌性侵,高云翔和制片人王晶在悉尼新南威尔士州被警方拘留,之后经过长达一年多的反复过堂、举证,直至今年1月底才刚刚进入实质性的庭审环节,当时法庭还宣布,10月21日才开始庭审,并预计持续6个星期。

而这次唐德影视的诉状,对高云翔和董璇来说无异于雪上加霜,悉尼的性侵官司还在进行中,如今又要分身应对和唐德影视的官司。不过由于高云翔仍因涉嫌性侵案件被要求留在澳大利亚,7月份不可能回国出庭,所以不出意外,和唐德影视的官司仍要由董璇替其奔走。

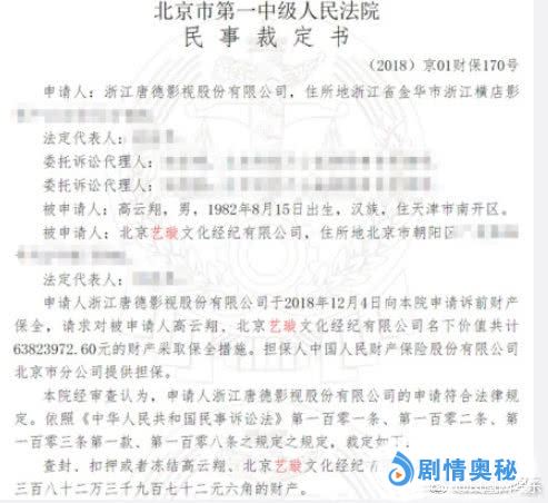
其实这场官司在意料之中,早在去年12月,以《阿那亚恋情》项目搁浅为由,唐德影视为减少损失,申请冻结高云翔及北京艺璇文化经纪有限公司名下6382万元财产,并被法院判决生效。
高云翔的这条微博目的很明确,唐德影视起诉原因是由于他的问题导致《巴清传》和《阿那亚恋情》两个项目搁浅,这都是他一个人的问题,想和董璇撇清关系,实际上,很早两个人就开始做准备,去年10月23日,高云翔就退出该公司股东,董璇掌握100%股份,似乎两人对唐德影视冻结资产早有预料。
但是需要注意的是,高云翔想要一个人把唐德影视的起诉扛下来未免有些一厢情愿,法院公告详情写明了起诉方为高云翔和背景艺璇文化经纪有限公司,作为公司老板,就算高云翔没有股份,董璇也注定被牵涉其中。

合作演员爆料:高云翔私下是个安静的人
高云翔此举一方面是想保护爱人董璇,同时也有“牺牲”自己的意味,在悉尼一年多的时间、事业搁浅,性侵案迟迟没有结果,很可能让高云翔已经失去信心。高云翔2002年凭借《壮志雄心》出道,出演过多部电视剧,日前,与他合作过《当爱已成往事》的某演员对记者谈了高云翔留给他的印象。他说,当时剧组里的演员们关系非常融洽,晚上收工后经常一起吃饭、喝酒、聊天,高云翔非常有礼貌,他话不多,通常都是听别人讲话,但是也不会离开,而是选择和大家在一起。
另外一个特点是,他从来不喝酒,别人怎么劝都不喝,高云翔自己的解释是,年轻的时候因为喝酒出过事儿,所以就不再喝酒了。这位演员还说,做演员压力真的很大,很多人喝酒其实是一种放松、麻木自己的方式,但高云翔控制自己不喝酒,他的压力根本释放不出来,这可能导致了他在澳洲出事。

除了资产冻结董璇还有更大麻烦
另外该演员还透露,高云翔在澳洲出事后,董璇确实很惨,也承受了非常大的压力。6382万资产被冻结,对高云翔和董璇影响非常大,本来这笔钱是董璇准备用来补税的,资产被冻结后,账内资金不能动,补税的钱只能另想办法,而这对于董璇来说不是一个小数目。
另外一个难题是为了维持高云翔打官司的开销,和一家老小在澳洲的支出,董璇需要不断花费高额费用,高云翔最早的保释就缴纳了300万澳元的保释金,约合人民币1500万,而一家人在澳洲的生活费也很高,保释期间居住的别墅一年租金接近35万。

合作的演员还透露,除了必要的开销外,另一个问题是董璇还要支付代理财务公司高昂的佣金。要知道个人外汇额度非常有限,每年仅有2万美金(其他币种以2万美金同等金额计算),超额之后没有办法在银行继续兑换。董璇通过代理财务公司帮她解决这个问题,只能无奈接受很高的佣金。
高云翔的这条微博,表现出了一个男人该有的态度,但结果可能很难向他希望的方向去发展,最后只希望他在澳洲的官司能有一个好的结果,也希望董璇能顶住压力,妥善处理和唐德影视之间的纠纷吧!


















