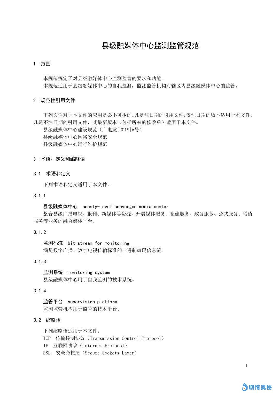
4月11日,国家广播电视总局官网发布了《县级融媒体中心网络安全规范》《县级融媒体中心运行维护规范》《县级融媒体中心监测监管规范》。(详见全文)
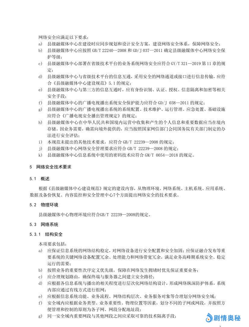
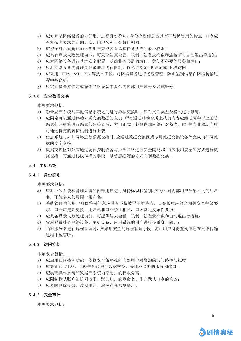
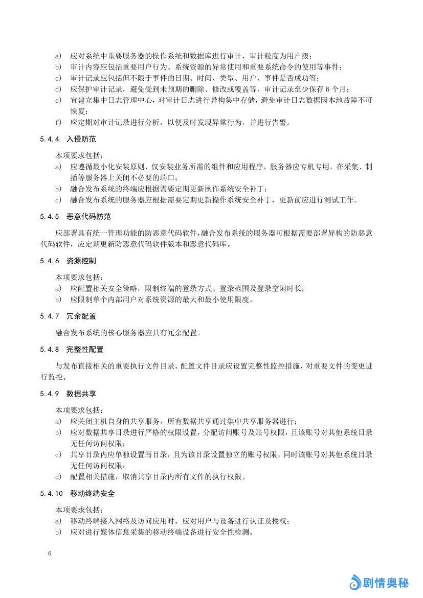
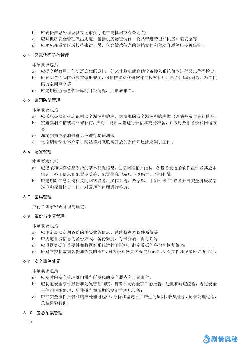
《县级融媒体中心网络安全规范》














《县级融媒体中心运行维护规范》









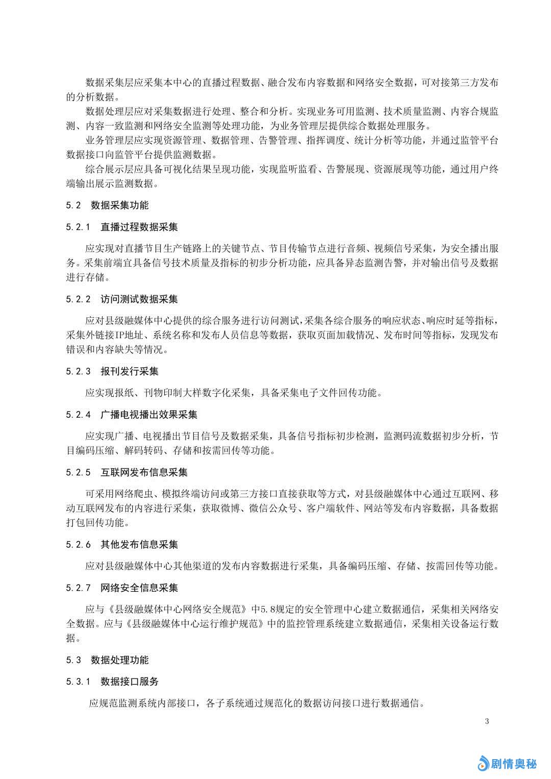
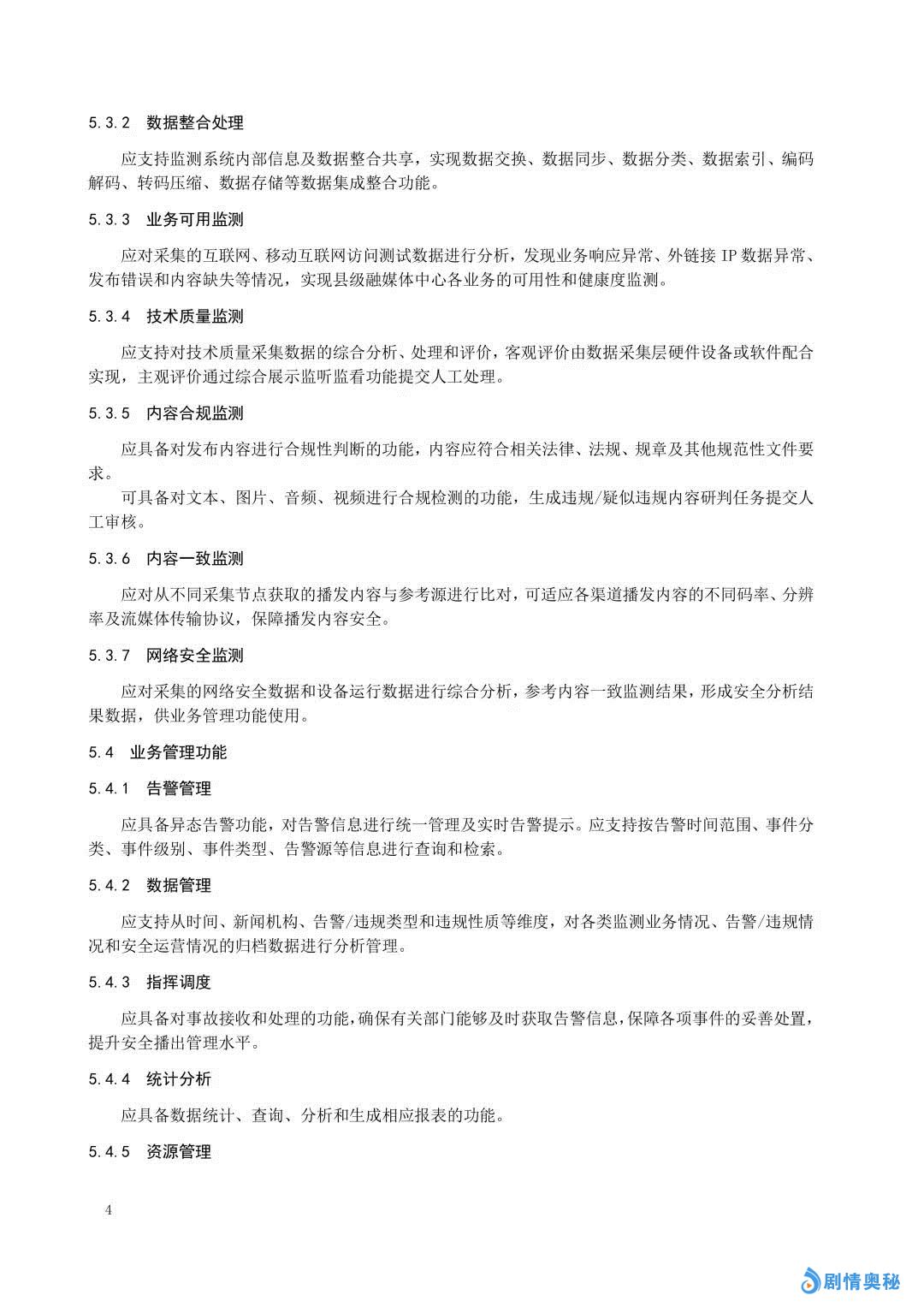
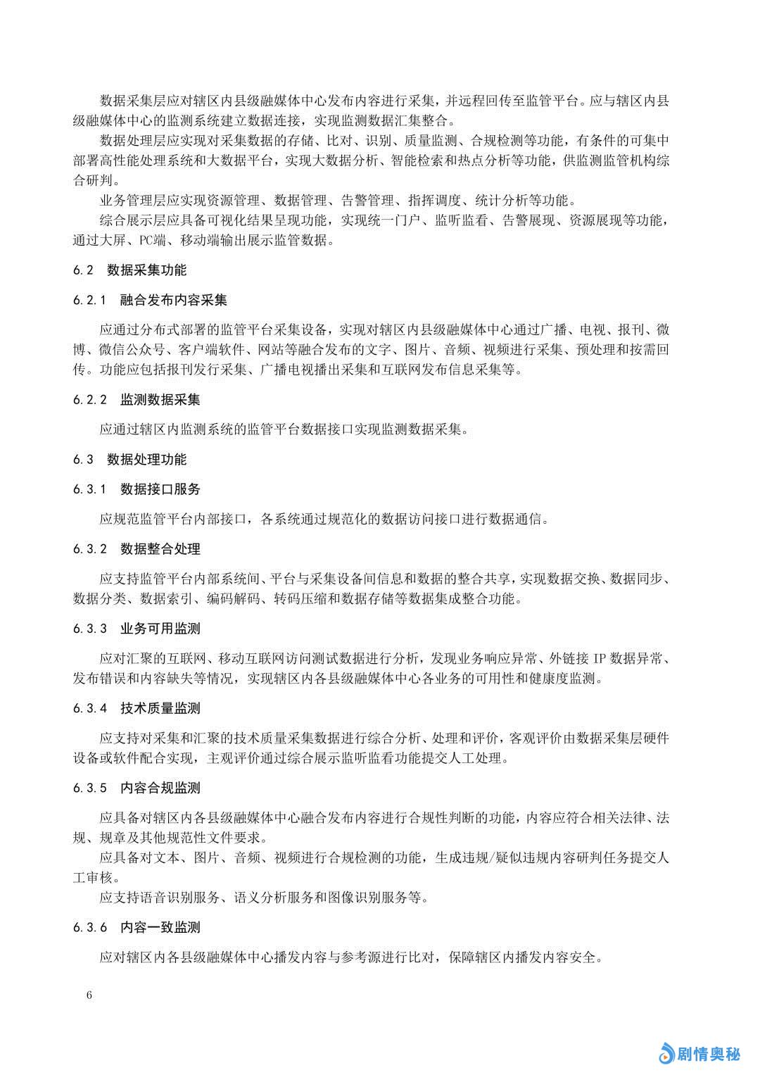
《县级融媒体中心监测监管规范》












来源:国家广播电视总局
4月11日,国家广播电视总局官网发布了《县级融媒体中心网络安全规范》《县级融媒体中心运行维护规范》《县级融媒体中心监测监管规范》。(详见全文)
《县级融媒体中心网络安全规范》














《县级融媒体中心运行维护规范》









《县级融媒体中心监测监管规范》












来源:国家广播电视总局
















综艺报
还没有个性签名哟